Streamlined Push Processing: How GitHub Improved Developer Workflows
July 3, 2024
Streamlined Push Processing: How GitHub Improved Developer Workflows

Introduction:
GitHub, the world’s leading code hosting platform as of 2023, constantly strives to enhance user experience. Recently, they introduced a significant upgrade to their push functionality, impacting developers globally. Let’s delve into the “why” behind this update and explore its benefits specifically for GitHub features.
What Happens When You Push on GitHub?
Pushing code on GitHub updates your remote repository with local changes. This seemingly simple action triggers a chain reaction:
- Real-time Pull Request Updates: Your latest push reflects in associated pull requests.
- Triggered Workflows: Webhooks initiate pre-defined workflows based on your push.
- Automatic App Installation: Configuration files for apps like Dependabot or GitHub Actions trigger automatic app installation.
- GitHub Pages & Codespaces Updates: Pushed changes automatically update your GitHub Pages and Codespaces configurations.
- And More: This list represents just a fraction of the actions triggered by a push.
Behind the scenes, GitHub manages over 60 processes across 20 services to handle push actions seamlessly. While impressive, this complexity posed challenges.
The Problem with GitHub Status ‘Push’
Previously, GitHub’s push request workflow involved a complex, monolithic process known as RepositoryPushJob. GitHub’s push request architecture resembled a long, sequential series of steps, as shown in the image below.

Source: GitHub blog
This monolithic approach led to several issues:
Limited Retries: RepositoryPushJob encompassed all push processing tasks. Individual tasks couldn’t be easily retried upon failure. For example, retrying database writes was safe, while retrying webhooks could lead to duplicates and timing issues. This meant critical tasks might fail entirely.
Brittle Error Handling: Error handling code prevented full job failures, but sacrificed fine-grained retries.
Coupled Concerns: Combining diverse tasks into one job created a large attack surface for errors. Early tasks implicitly depended on later ones, amplifying the impact of any single issue. For instance, problems writing data to the Pushes MySQL cluster could affect seemingly unrelated tasks like user pull request synchronization.
Latency Issues: The sequential nature of the job caused delays. Tasks at the beginning were processed quickly, but subsequent tasks had to wait for all preceding logic to complete.
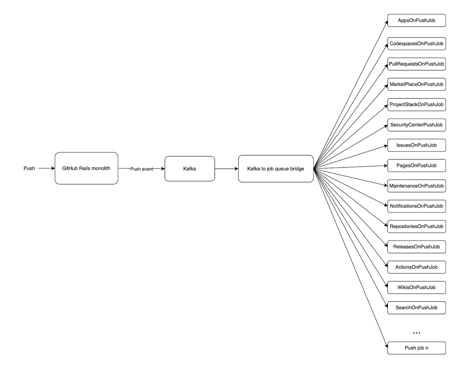
The Solution: Breaking Down the Monolith
GitHub tackled these issues by breaking down the monolithic push processing job into smaller, parallel processes.

Source: GitHub blog
This involved:
- Kafka for Parallelism: A new “Kafka topic” enabled parallel processing, ensuring independent execution of tasks.
- Task Grouping: Each push processing task was categorized based on ownership and logical relationships (dependencies and retry needs).
- Dedicated Background Jobs: Each categorized group was assigned a dedicated background job with a designated owner and retry configuration.
Benefits of the New System:
This innovative approach resulted in several improvements:
- Reduced Blast Radius: Issues in one area no longer cascade through the entire system.
- Improved Reliability: Eliminating reliance on the Pushes MySQL cluster for many tasks enhanced overall reliability.
- Lower Latency: Parallel processing reduced wait times for subsequent tasks, leading to faster pull request sync (from 3 seconds to 2 seconds).
- Enhanced Observability: Smaller jobs offer better monitoring and faster troubleshooting.
- Higher Success Rate: Specific retry configurations improve push processing success from 99.897% to 99.999%.
Conclusion:
The GitHub status “push” update is a significant step forward for GitHub, boosting developer experience through better code visibility, faster sync times, and a more robust platform.
Also Read – Blockchain Development Services
GitHub just smashed their push processing & it’s GLORIOUS! Faster pull request updates, reduced delays, & way more reliable. Say goodbye to the monolithic push & hello to a smoother dev workflow.#github #developer #devops #HCode pic.twitter.com/xnm1sopcV9
— HCode Tech (@HcodeTech) July 2, 2024